当前位置:首页 > 护理专题 > 正文内容

护理质量管理PPT

www.yy55pp.com1年前 (2024-11-14)护理专题355

护理质量管理PPT

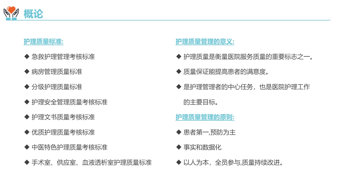
什么是护理质量管理?

护理质量管理是指按照护理质量形成过程和规律,对构成护理质量的各个要素进行计划、组织、协调和控制,以保证护理服务达到规定的标准和满足服务对象需要的活动过程。


护理质量标准:

护理质量管理首先必须确立护理质量标准,有了标准,管理才有依据,才能协调各项护理工作,用现代科学管理方法,以最佳的技术、最低的成本和时间,提供最优良的护理服务。



扫描二维码推送至手机访问。

版权声明:本文由医护PPT网发布,如需转载请注明出处。

本文链接:http://yy55pp.com/post/489.html

分享给朋友:

“护理质量管理PPT” 的相关文章

百草枯中毒护理查房PPT

百草枯中毒护理查房PPT

百草枯中毒护理查房PPT百草枯(paracaut),除草剂,吡啶类,,蓝色液体,与水与乙醇混溶,人畜毒性极大。PH:2.6遇土钝化。吸收:完整 皮肤黏膜、呼吸道、消化道。排出:完整原物 尿、粪。致死量1~3g...

垂体瘤护理查房PPT

垂体瘤护理查房PPT

垂体瘤护理查房PPT垂体瘤是一组从垂体前叶和后叶及颅咽管上皮残余细胞发生的肿瘤 约占颅内肿瘤的10%,以前叶的腺瘤占大多数,来自后叶者少见。为常见良性肿瘤,发病率为1/10万,占颅内肿瘤的10%居第3位。好发年龄为青壮年。90%为良性腺瘤,少数为增生,极少数为癌。多数为单个,呈球形或卵圆形...

青光眼病人的护理PPT

青光眼病人的护理PPT

青光眼病人的护理PPT明确青光眼定义,熟记眼压正常值;说出青光眼的分类学会评估急性青光眼病人健康史和身体状况特点说出闭角型青光眼治疗原则、护理诊断、护理要点...

吞咽障碍的康复护理PPT

吞咽障碍的康复护理PPT

吞咽障碍的康复护理PPT  吞咽障碍的定义  吞咽障碍是一个总的症状名称,指口腔、咽、食管等吞咽器官发生病变时,患者的饮食出现障碍或不便而引起的许多自觉症状。吞咽障碍的症状因病变发生的部位、性质和程度不同有很大的差别。轻者仅感吞咽不畅,重者滴水难进且有反呕。...

6S管理模式在临床护理管理中的实践与运用PPT

6S管理模式在临床护理管理中的实践与运用PPT

6S管理模式在临床护理管理中的实践与运用PPT提高医院员工的素质,增强员工的归属感和荣誉感,使员工自我价值实现与医院发展相统一改善和提高医院管理水平,护理各项工作更趋规范,提高了工作效率和效益提高护理技术和服务质量,提高竞争能力有利于安全生产和保障患者安全,促进医患和谐有利于降低服务成本和医疗成本,...

股骨干骨折的护理查房PPT

股骨干骨折的护理查房PPT

股骨干骨折的护理查房PPT股骨干骨折   指股骨粗隆下2~3cm至股骨髁上2~3cm的骨折,约占全身骨折的6% [1]特点:多发生于20~40岁的青壮年,其次为10岁以下的儿童[2]肌肉:伸肌群、屈肌群、          &nb...