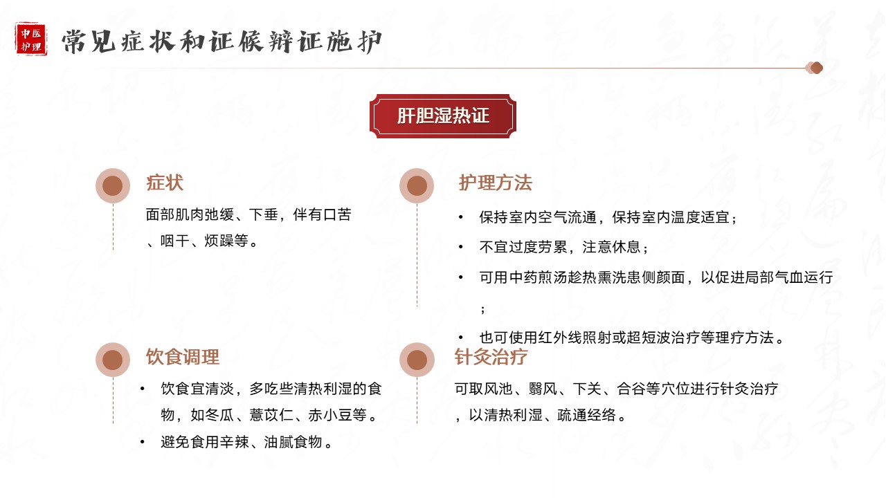
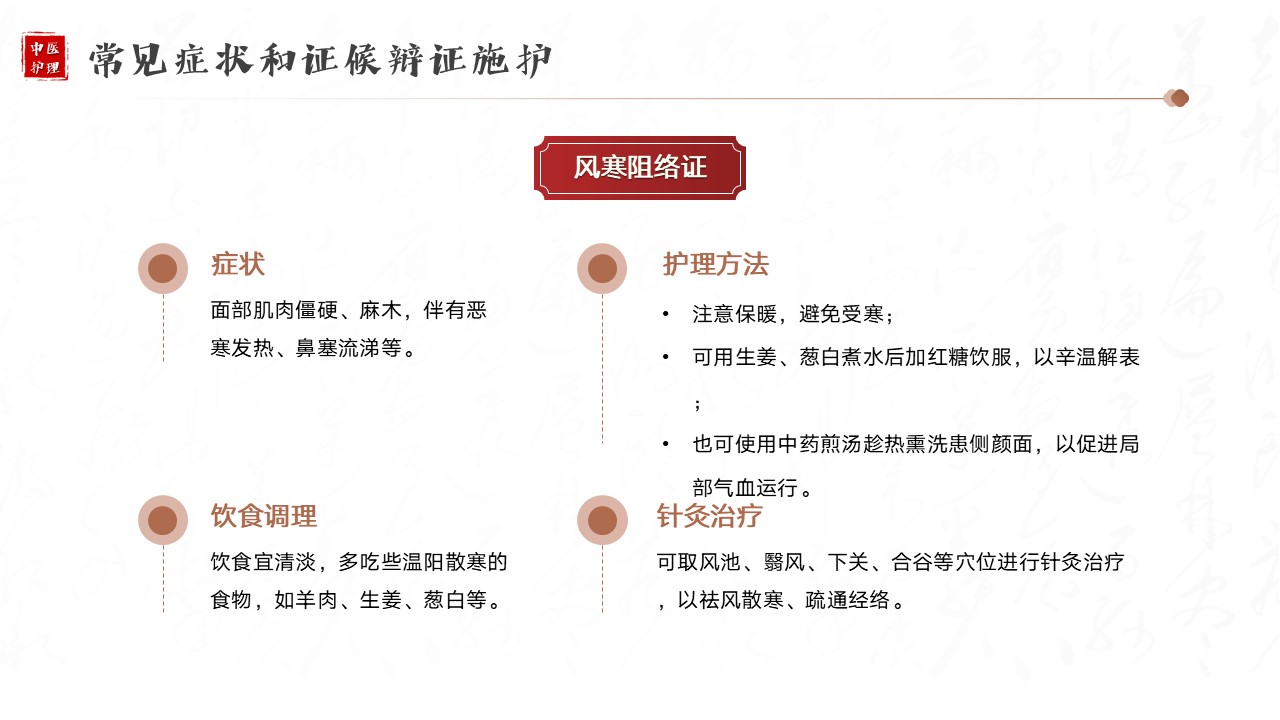
面瘫病患者的中医护理
扫描二维码推送至手机访问。
版权声明:本文由医护PPT网发布,如需转载请注明出处。
本文链接:http://yy55pp.com/post/5023.html
上一篇:面瘫康复锻炼
下一篇:面神经炎的中医治疗1
膳食养生...
秋天养生...
拔罐疗法2...
春季养肝...
夏季养生...
春季养生...